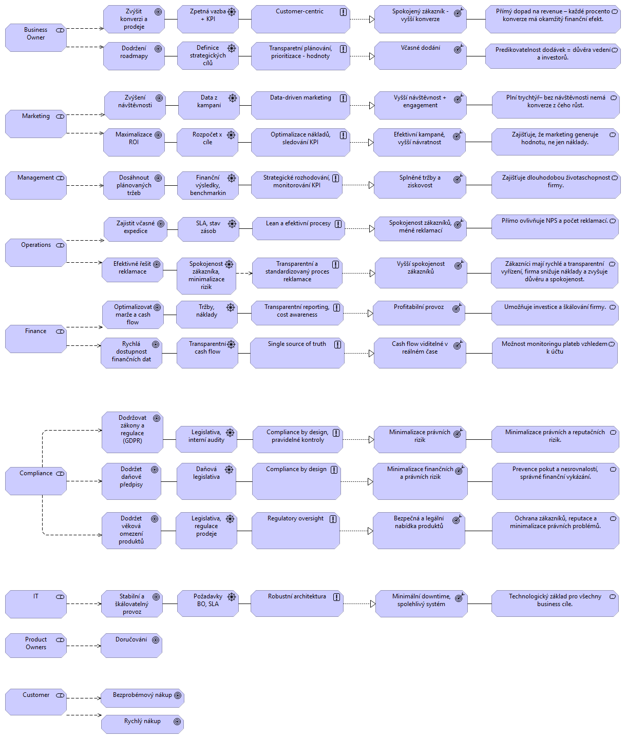
1_Motivation View ()
1_Motivation View
Marketing
Management
Operations
Finance
Compliance
IT
Zvýšení návštěvnosti
Maximalizace ROI
Data z kampaní
Data-driven marketing
Vyšší návštěvnost + engagement
Rozpočet x cíle
Optimalizace nákladů, sledování KPI
Efektivní kampaně, vyšší návratnost
Dosáhnout plánovaných tržeb
Finanční výsledky, benchmarking
Strategické rozhodování, monitorování KPI
Splněné tržby a ziskovost
Zajistit včasné expedice
SLA, stav zásob
Lean a efektivní procesy
Spokojenost zákazníků, méně reklamací
Optimalizovat marže a cash flow
Tržby, náklady
Transparentní reporting, cost awareness
Profitabilní provoz
Dodržovat zákony a regulace (GDPR)
Legislativa, interní audity
Compliance by design, pravidelné kontroly
Minimalizace právních rizik
Stabilní a škálovatelný provoz
Požadavky BO, SLA
Robustní architektura
Minimální downtime, spolehlivý systém
Business Owner
Zvýšit konverzi a prodeje
Zpetná vazba + KPI
Customer-centric
Spokojený zákazník - vyšší konverze
Dodržení roadmapy
Definice strategických cílů
Transparetní plánování, prioritizace - hodnoty
Včasné dodání
Přímý dopad na revenue – každé procento konverze má okamžitý finanční efekt.
Predikovatelnost dodávek = důvěra vedení a investorů.
Plní trychtýř– bez návštěvnosti nemá konverze z čeho růst.
Zajišťuje, že marketing generuje hodnotu, ne jen náklady.
Zajišťuje dlouhodobou životaschopnost firmy.
Přímo ovlivňuje NPS a počet reklamací.
Umožňuje investice a škálování firmy.
Minimalizace právních a reputačních rizik.
Technologický základ pro všechny business cíle.
Dodržet daňové předpisy
Dodržet věková omezení produktů
Daňová legislativa
Legislativa, regulace prodeje
Compliance by design
Regulatory oversight
Minimalizace finančních a právních rizik
Bezpečná a legální nabídka produktů
Prevence pokut a nesrovnalostí, správné finanční vykázání.
Ochrana zákazníků, reputace a minimalizace právních problémů.
Product Owners
Doručování
Customer
Bezprobémový nákup
Rychlý nákup
Efektivně řešit reklamace
Spokojenost zákazníka, minimalizace rizik
Transparentní a standardizovaný proces reklamace
Vyšší spokojenost zákazníků
Zákazníci mají rychlé a transparentní vyřízení, firma snižuje náklady a zvyšuje důvěru a spokojenost.
Rychlá dostupnost finančních dat
Transparentní cash flow
Single source of truth
Cash flow viditelné v reálném čase
Možnost monitoringu plateb vzhledem k účtu
Marketing Zvýšení návštěvnosti
Marketing Maximalizace ROI
Management Dosáhnout plánovaných tržeb
Operations Zajistit včasné expedice
Operations Efektivně řešit reklamace
Finance Optimalizovat marže a cash flow
Finance Rychlá dostupnost finančních dat
Compliance Dodržovat zákony a regulace (GDPR)
Compliance Dodržet daňové předpisy
Compliance Dodržet věková omezení produktů
IT Stabilní a škálovatelný provoz
Zvýšení návštěvnosti Data z kampaní
Maximalizace ROI Rozpočet x cíle
Data z kampaní Data-driven marketing
Data-driven marketing Vyšší návštěvnost + engagement
Vyšší návštěvnost + engagement Plní trychtýř– bez návštěvnosti nemá konverze z čeho růst.
Rozpočet x cíle Optimalizace nákladů, sledování KPI
Optimalizace nákladů, sledování KPI Efektivní kampaně, vyšší návratnost
Efektivní kampaně, vyšší návratnost Zajišťuje, že marketing generuje hodnotu, ne jen náklady.
Dosáhnout plánovaných tržeb Finanční výsledky, benchmarking
Finanční výsledky, benchmarking Strategické rozhodování, monitorování KPI
Strategické rozhodování, monitorování KPI Splněné tržby a ziskovost
Splněné tržby a ziskovost Zajišťuje dlouhodobou životaschopnost firmy.
Zajistit včasné expedice SLA, stav zásob
SLA, stav zásob Lean a efektivní procesy
Lean a efektivní procesy Spokojenost zákazníků, méně reklamací
Spokojenost zákazníků, méně reklamací Přímo ovlivňuje NPS a počet reklamací.
Optimalizovat marže a cash flow Tržby, náklady
Tržby, náklady Transparentní reporting, cost awareness
Transparentní reporting, cost awareness Profitabilní provoz
Profitabilní provoz Umožňuje investice a škálování firmy.
Dodržovat zákony a regulace (GDPR) Legislativa, interní audity
Legislativa, interní audity Compliance by design, pravidelné kontroly
Compliance by design, pravidelné kontroly Minimalizace právních rizik
Minimalizace právních rizik Minimalizace právních a reputačních rizik.
Stabilní a škálovatelný provoz Požadavky BO, SLA
Požadavky BO, SLA Robustní architektura
Robustní architektura Minimální downtime, spolehlivý systém
Minimální downtime, spolehlivý systém Technologický základ pro všechny business cíle.
Business Owner Zvýšit konverzi a prodeje
Business Owner Dodržení roadmapy
Zpetná vazba + KPI Zvýšit konverzi a prodeje
Customer-centric Spokojený zákazník - vyšší konverze
Customer-centric Zpetná vazba + KPI
Spokojený zákazník - vyšší konverze Přímý dopad na revenue – každé procento konverze má okamžitý finanční efekt.
Dodržení roadmapy Definice strategických cílů
Definice strategických cílů Transparetní plánování, prioritizace - hodnoty
Transparetní plánování, prioritizace - hodnoty Včasné dodání
Včasné dodání Predikovatelnost dodávek = důvěra vedení a investorů.
Dodržet daňové předpisy Daňová legislativa
Dodržet věková omezení produktů Legislativa, regulace prodeje
Daňová legislativa Compliance by design
Legislativa, regulace prodeje Regulatory oversight
Compliance by design Minimalizace finančních a právních rizik
Regulatory oversight Bezpečná a legální nabídka produktů
Minimalizace finančních a právních rizik Prevence pokut a nesrovnalostí, správné finanční vykázání.
Bezpečná a legální nabídka produktů Ochrana zákazníků, reputace a minimalizace právních problémů.
Product Owners Doručování
Customer Bezprobémový nákup
Customer Rychlý nákup
Efektivně řešit reklamace Spokojenost zákazníka, minimalizace rizik
Spokojenost zákazníka, minimalizace rizik Transparentní a standardizovaný proces reklamace
Transparentní a standardizovaný proces reklamace Vyšší spokojenost zákazníků
Vyšší spokojenost zákazníků Zákazníci mají rychlé a transparentní vyřízení, firma snižuje náklady a zvyšuje důvěru a spokojenost.
Rychlá dostupnost finančních dat Transparentní cash flow
Transparentní cash flow Single source of truth
Single source of truth Cash flow viditelné v reálném čase
Cash flow viditelné v reálném čase Možnost monitoringu plateb vzhledem k účtu