| |
|
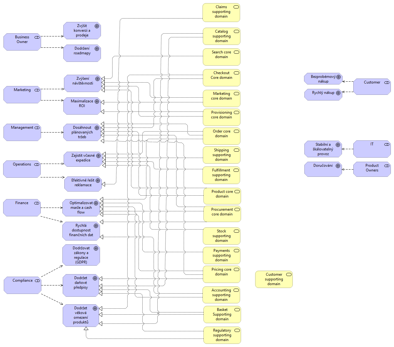
Basket Supporting domain |
Dodržet věková omezení produktů |
| |
|
Basket Supporting domain |
Dodržet daňové předpisy |
| |
|
Catalog supporting domain |
Dodržet daňové předpisy |
| |
|
Catalog supporting domain |
Dodržet věková omezení produktů |
| |
|
Checkout Core domain |
Dosáhnout plánovaných tržeb |
| |
|
Checkout Core domain |
Dodržet věková omezení produktů |
| |
|
Order core domain |
Dosáhnout plánovaných tržeb |
| |
|
Order core domain |
Zajistit včasné expedice |
| |
|
Order core domain |
Optimalizovat marže a cash flow |
| |
|
Payments supporting domain |
Optimalizovat marže a cash flow |
| |
|
Pricing core domain |
Dosáhnout plánovaných tržeb |
| |
|
Pricing core domain |
Optimalizovat marže a cash flow |
| |
|
Pricing core domain |
Dodržet daňové předpisy |
| |
|
Marketing core domain |
Maximalizace ROI |
| |
|
Marketing core domain |
Zvýšení návštěvnosti |
| |
|
Provisioning core domain |
Maximalizace ROI |
| |
|
Provisioning core domain |
Zvýšení návštěvnosti |
| |
|
Regulatory supporting domain |
Dodržet daňové předpisy |
| |
|
Regulatory supporting domain |
Dodržet věková omezení produktů |
| |
|
Search core domain |
Zvýšení návštěvnosti |
| |
|
Shipping supporting domain |
Zajistit včasné expedice |
| |
|
Stock supporting domain |
Zajistit včasné expedice |
| |
|
Marketing |
Zvýšení návštěvnosti |
| |
|
Marketing |
Maximalizace ROI |
| |
|
Management |
Dosáhnout plánovaných tržeb |
| |
|
Operations |
Zajistit včasné expedice |
| |
|
Operations |
Efektivně řešit reklamace |
| |
|
Finance |
Optimalizovat marže a cash flow |
| |
|
Finance |
Rychlá dostupnost finančních dat |
| |
|
Compliance |
Dodržet daňové předpisy |
| |
|
Compliance |
Dodržet věková omezení produktů |
| |
|
Compliance |
Dodržovat zákony a regulace (GDPR) |
| |
|
IT |
Stabilní a škálovatelný provoz |
| |
|
Business Owner |
Zvýšit konverzi a prodeje |
| |
|
Business Owner |
Dodržení roadmapy |
| |
|
Product Owners |
Doručování |
| |
|
Customer |
Bezprobémový nákup |
| |
|
Customer |
Rychlý nákup |
| |
|
Claims supporting domain |
Efektivně řešit reklamace |
| |
|
Accounting supporting domain |
Rychlá dostupnost finančních dat |
| |
|
Accounting supporting domain |
Optimalizovat marže a cash flow |
| |
|
Fulfillment supporting domain |
Zajistit včasné expedice |
| |
|
Product core domain |
Zvýšení návštěvnosti |
| |
|
Product core domain |
Dosáhnout plánovaných tržeb |
| |
|
Procurement core domain |
Optimalizovat marže a cash flow |
| |
|
Procurement core domain |
Rychlá dostupnost finančních dat |
| |
|
Procurement core domain |
Dosáhnout plánovaných tržeb |