| |
|
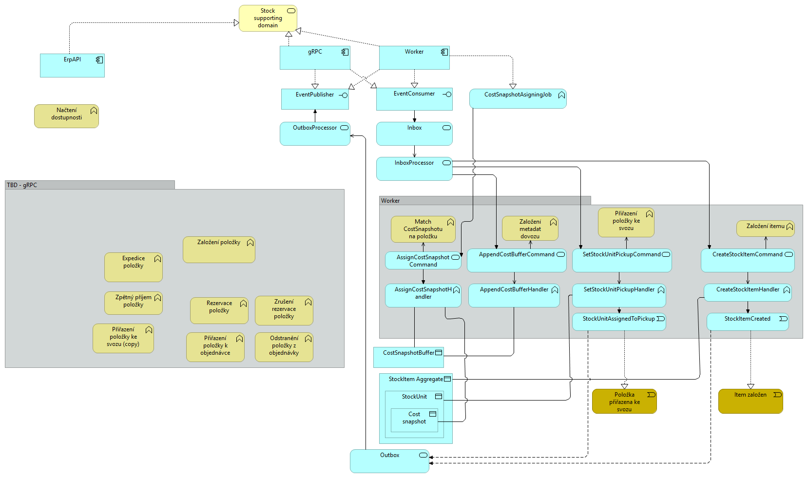
SetStockUnitPickupCommand |
Přiřazení položky ke svozu |
| |
|
SetStockUnitPickupCommand |
SetStockUnitPickupHandler |
| |
|
StockItemCreated |
Outbox |
| |
|
StockItemCreated |
Item založen |
| |
|
CreateStockItemHandler |
StockItemCreated |
| |
|
CreateStockItemHandler |
StockItem Aggregate |
| |
|
CreateStockItemCommand |
CreateStockItemHandler |
| |
|
CreateStockItemCommand |
Založení itemu |
| |
|
SetStockUnitPickupHandler |
StockUnit |
| |
|
SetStockUnitPickupHandler |
StockUnitAssignedToPickup |
| |
|
StockUnitAssignedToPickup |
Outbox |
| |
|
StockUnitAssignedToPickup |
Položka přiřazena ke svozu |
| |
|
AppendCostBufferCommand |
Založení metadat dovozu |
| |
|
AppendCostBufferCommand |
AppendCostBufferHandler |
| |
|
AppendCostBufferHandler |
CostSnapshotBuffer |
| |
|
AssignCostSnapshotCommand |
AssignCostSnapshotHandler |
| |
|
AssignCostSnapshotCommand |
Match CostSnapshotu na položku |
| |
|
AssignCostSnapshotHandler |
Cost snapshot |
| |
|
ErpAPI |
Stock supporting domain |
| |
|
gRPC |
Stock supporting domain |
| |
|
gRPC |
EventConsumer |
| |
|
gRPC |
EventPublisher |
| |
|
Worker |
Stock supporting domain |
| |
|
Worker |
EventConsumer |
| |
|
Worker |
EventPublisher |
| |
|
Worker |
CostSnapshotAsigningJob |
| |
|
EventConsumer |
Inbox |
| |
|
Inbox |
InboxProcessor |
| |
|
InboxProcessor |
CreateStockItemCommand |
| |
|
InboxProcessor |
SetStockUnitPickupCommand |
| |
|
InboxProcessor |
AppendCostBufferCommand |
| |
|
Outbox |
OutboxProcessor |
| |
|
OutboxProcessor |
EventPublisher |
| |
|
StockItem Aggregate |
StockUnit |
| |
|
StockUnit |
Cost snapshot |
| |
|
CostSnapshotAsigningJob |
AssignCostSnapshotCommand |
| |
|
CostSnapshotBuffer |
AssignCostSnapshotHandler |