| |
|
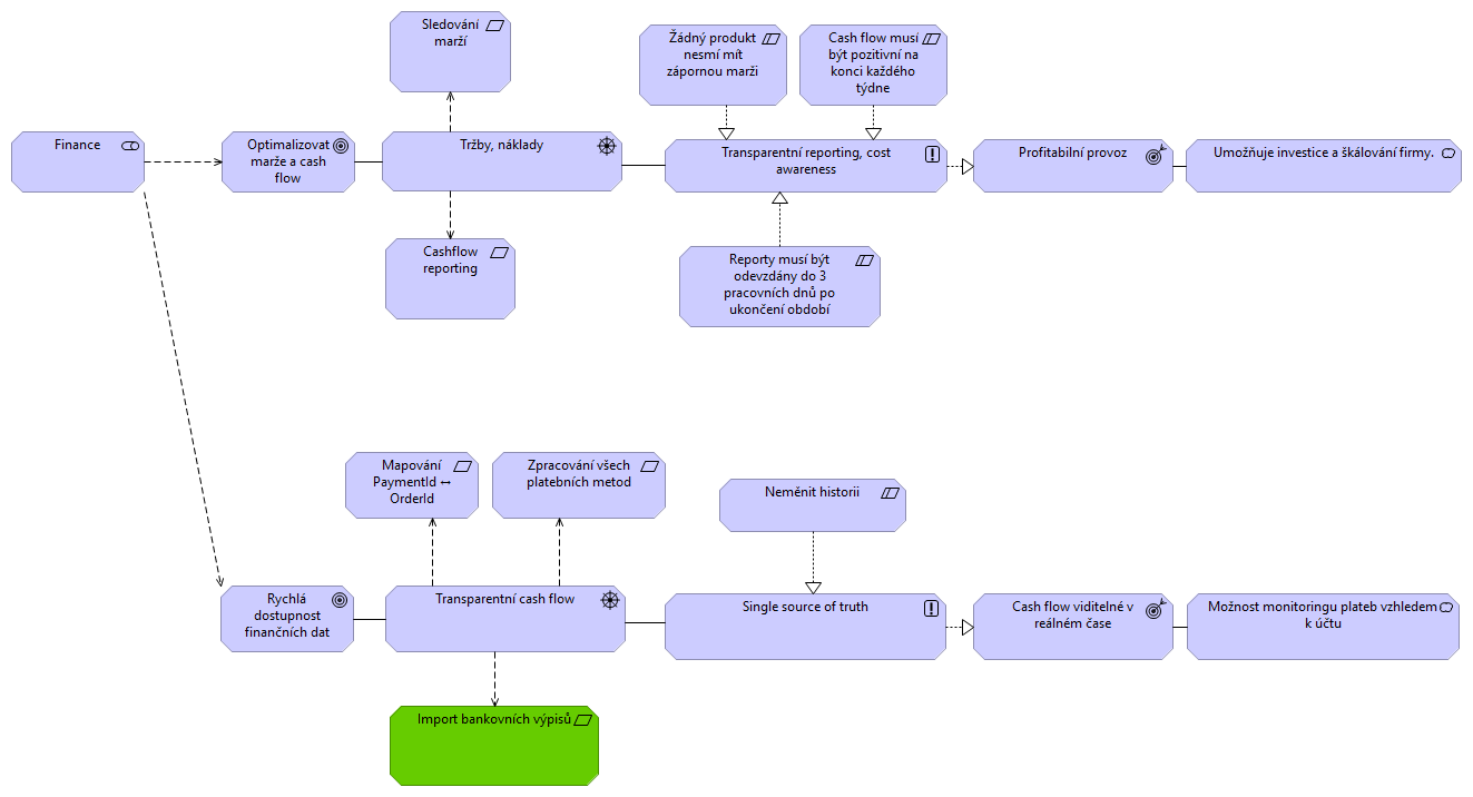
Finance |
Optimalizovat marže a cash flow |
| |
|
Finance |
Rychlá dostupnost finančních dat |
| |
|
Optimalizovat marže a cash flow |
Tržby, náklady |
| |
|
Tržby, náklady |
Transparentní reporting, cost awareness |
| |
|
Tržby, náklady |
Sledování marží |
| |
|
Tržby, náklady |
Cashflow reporting |
| |
|
Transparentní reporting, cost awareness |
Profitabilní provoz |
| |
|
Profitabilní provoz |
Umožňuje investice a škálování firmy. |
| |
|
Žádný produkt nesmí mít zápornou marži |
Transparentní reporting, cost awareness |
| |
|
Cash flow musí být pozitivní na konci každého týdne |
Transparentní reporting, cost awareness |
| |
|
Reporty musí být odevzdány do 3 pracovních dnů po ukončení období |
Transparentní reporting, cost awareness |
| |
|
Rychlá dostupnost finančních dat |
Transparentní cash flow |
| |
|
Transparentní cash flow |
Single source of truth |
| |
|
Transparentní cash flow |
Mapování PaymentId ↔ OrderId |
| |
|
Transparentní cash flow |
Zpracování všech platebních metod |
| |
|
Transparentní cash flow |
Import bankovních výpisů |
| |
|
Single source of truth |
Cash flow viditelné v reálném čase |
| |
|
Cash flow viditelné v reálném čase |
Možnost monitoringu plateb vzhledem k účtu |
| |
|
Neměnit historii |
Single source of truth |