| |
|
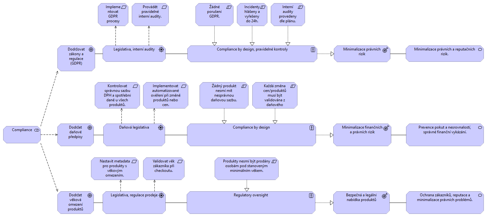
Compliance |
Dodržet daňové předpisy |
| |
|
Compliance |
Dodržet věková omezení produktů |
| |
|
Compliance |
Dodržovat zákony a regulace (GDPR) |
| |
|
Dodržovat zákony a regulace (GDPR) |
Legislativa, interní audity |
| |
|
Legislativa, interní audity |
Compliance by design, pravidelné kontroly |
| |
|
Legislativa, interní audity |
Implementovat GDPR procesy pro osobní data. |
| |
|
Legislativa, interní audity |
Provádět pravidelné interní audity. |
| |
|
Compliance by design, pravidelné kontroly |
Minimalizace právních rizik |
| |
|
Minimalizace právních rizik |
Minimalizace právních a reputačních rizik. |
| |
|
Dodržet daňové předpisy |
Daňová legislativa |
| |
|
Dodržet věková omezení produktů |
Legislativa, regulace prodeje |
| |
|
Daňová legislativa |
Compliance by design |
| |
|
Daňová legislativa |
Kontrolovat správnou sazbu DPH a spotřební daně u všech produktů. |
| |
|
Daňová legislativa |
Implementovat automatizované ověření při změně produktů nebo cen. |
| |
|
Legislativa, regulace prodeje |
Regulatory oversight |
| |
|
Legislativa, regulace prodeje |
Nastavit metadata pro produkty s věkovým omezením. |
| |
|
Legislativa, regulace prodeje |
Validovat věk zákazníka při checkoutu. |
| |
|
Compliance by design |
Minimalizace finančních a právních rizik |
| |
|
Regulatory oversight |
Bezpečná a legální nabídka produktů |
| |
|
Minimalizace finančních a právních rizik |
Prevence pokut a nesrovnalostí, správné finanční vykázání. |
| |
|
Bezpečná a legální nabídka produktů |
Ochrana zákazníků, reputace a minimalizace právních problémů. |
| |
|
Žádné porušení GDPR. |
Compliance by design, pravidelné kontroly |
| |
|
Incidenty hlášeny a vyřešeny do 24h. |
Compliance by design, pravidelné kontroly |
| |
|
Interní audity provedeny dle plánu. |
Compliance by design, pravidelné kontroly |
| |
|
Žádný produkt nesmí mít nesprávnou daňovou sazbu. |
Compliance by design |
| |
|
Každá změna cen/produktů musí být validována z daňového hlediska. |
Compliance by design |
| |
|
Produkty nesmí být prodány osobám pod stanoveným minimálním věkem. |
Regulatory oversight |