| |
|
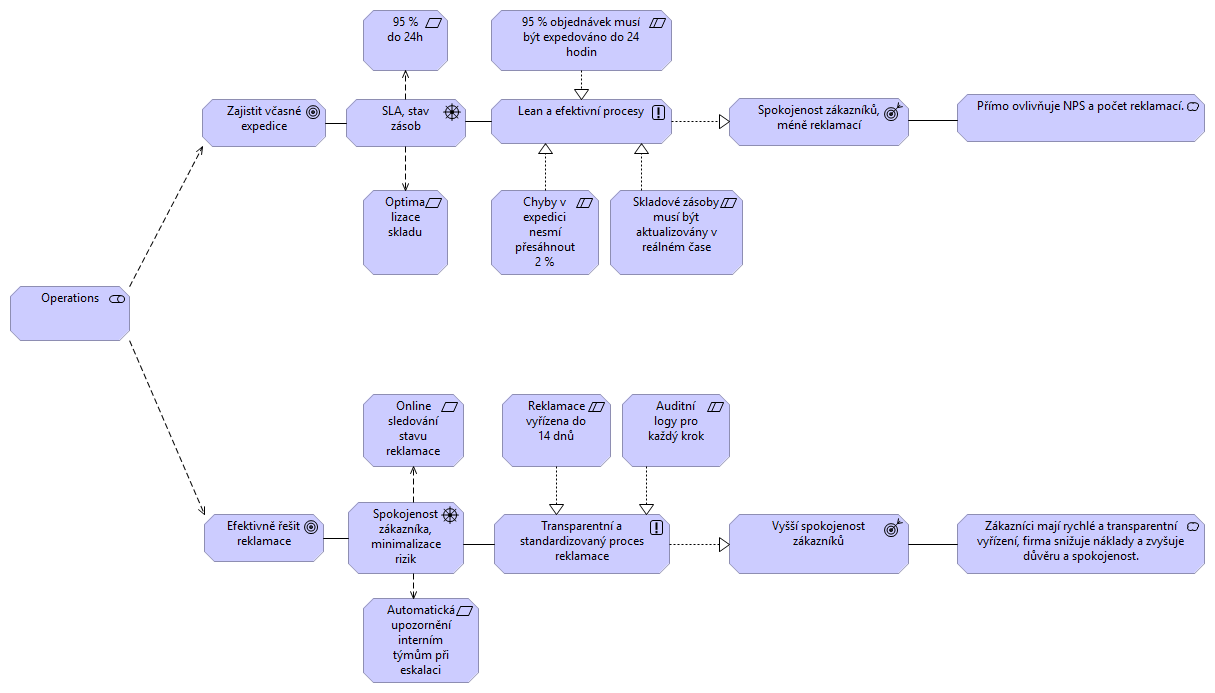
Operations |
Zajistit včasné expedice |
| |
|
Operations |
Efektivně řešit reklamace |
| |
|
Zajistit včasné expedice |
SLA, stav zásob |
| |
|
SLA, stav zásob |
Lean a efektivní procesy |
| |
|
SLA, stav zásob |
95 % do 24h |
| |
|
SLA, stav zásob |
Optimalizace skladu |
| |
|
Lean a efektivní procesy |
Spokojenost zákazníků, méně reklamací |
| |
|
Spokojenost zákazníků, méně reklamací |
Přímo ovlivňuje NPS a počet reklamací. |
| |
|
95 % objednávek musí být expedováno do 24 hodin |
Lean a efektivní procesy |
| |
|
Chyby v expedici nesmí přesáhnout 2 % |
Lean a efektivní procesy |
| |
|
Skladové zásoby musí být aktualizovány v reálném čase |
Lean a efektivní procesy |
| |
|
Efektivně řešit reklamace |
Spokojenost zákazníka, minimalizace rizik |
| |
|
Transparentní a standardizovaný proces reklamace |
Vyšší spokojenost zákazníků |
| |
|
Vyšší spokojenost zákazníků |
Zákazníci mají rychlé a transparentní vyřízení, firma snižuje náklady a zvyšuje důvěru a spokojenost. |
| |
|
Spokojenost zákazníka, minimalizace rizik |
Transparentní a standardizovaný proces reklamace |
| |
|
Spokojenost zákazníka, minimalizace rizik |
Online sledování stavu reklamace pro zákazníka |
| |
|
Spokojenost zákazníka, minimalizace rizik |
Automatická upozornění interním týmům při eskalaci |
| |
|
Reklamace vyřízena do 14 dnů |
Transparentní a standardizovaný proces reklamace |
| |
|
Auditní logy pro každý krok |
Transparentní a standardizovaný proces reklamace |