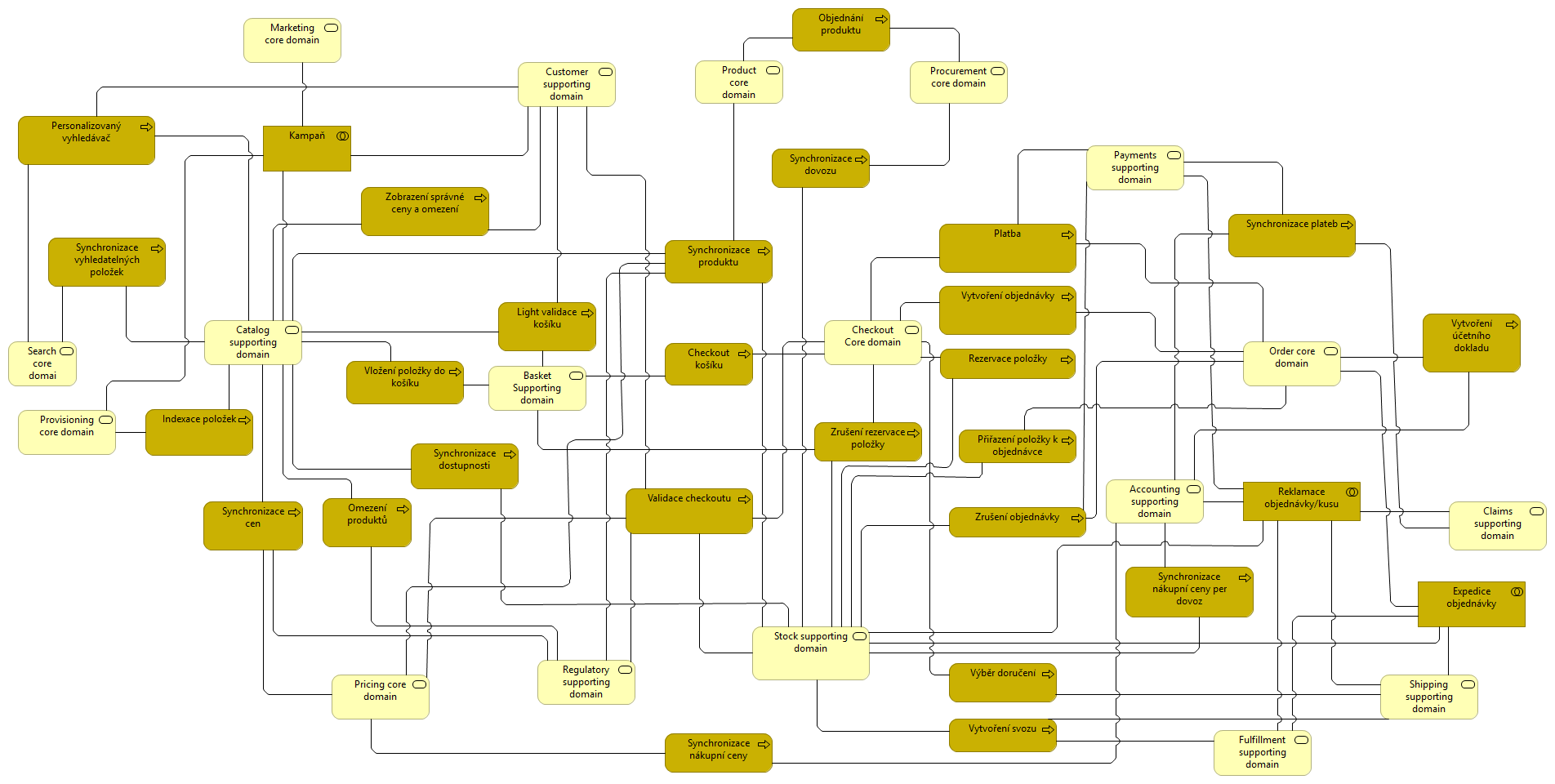
| |
|
Basket Supporting domain |
Checkout košíku |
| |
|
Basket Supporting domain |
Zrušení rezervace položky |
| |
|
Catalog supporting domain |
Personalizovaný vyhledávač |
| |
|
Catalog supporting domain |
Indexace položek |
| |
|
Catalog supporting domain |
Vložení položky do košíku |
| |
|
Catalog supporting domain |
Light validace košíku |
| |
|
Catalog supporting domain |
Synchronizace vyhledatelných položek |
| |
|
Catalog supporting domain |
Kampaň |
| |
|
Checkout Core domain |
Vytvoření objednávky |
| |
|
Checkout Core domain |
Platba |
| |
|
Checkout Core domain |
Rezervace položky |
| |
|
Order core domain |
Zrušení objednávky |
| |
|
Order core domain |
Přiřazení položky k objednávce |
| |
|
Order core domain |
Platba |
| |
|
Order core domain |
Vytvoření účetního dokladu |
| |
|
Order core domain |
Expedice objednávky |
| |
|
Payments supporting domain |
Platba |
| |
|
Payments supporting domain |
Synchronizace plateb |
| |
|
Payments supporting domain |
Reklamace objednávky/kusu |
| |
|
Pricing core domain |
Synchronizace cen |
| |
|
Pricing core domain |
Validace checkoutu |
| |
|
Marketing core domain |
Kampaň |
| |
|
Regulatory supporting domain |
Omezení produktů |
| |
|
Regulatory supporting domain |
Synchronizace cen |
| |
|
Regulatory supporting domain |
Validace checkoutu |
| |
|
Shipping supporting domain |
Vytvoření svozu |
| |
|
Shipping supporting domain |
Výběr doručení |
| |
|
Shipping supporting domain |
Reklamace objednávky/kusu |
| |
|
Shipping supporting domain |
Expedice objednávky |
| |
|
Stock supporting domain |
Synchronizace dostupnosti |
| |
|
Stock supporting domain |
Validace checkoutu |
| |
|
Stock supporting domain |
Reklamace objednávky/kusu |
| |
|
Stock supporting domain |
Expedice objednávky |
| |
|
Customer supporting domain |
Validace checkoutu |
| |
|
Customer supporting domain |
Kampaň |
| |
|
Customer supporting domain |
Zobrazení správné ceny a omezení |
| |
|
Customer supporting domain |
Personalizovaný vyhledávač |
| |
|
Customer supporting domain |
Light validace košíku |
| |
|
Synchronizace cen |
Catalog supporting domain |
| |
|
Omezení produktů |
Catalog supporting domain |
| |
|
Synchronizace vyhledatelných položek |
Search core domain |
| |
|
Vložení položky do košíku |
Basket Supporting domain |
| |
|
Checkout košíku |
Checkout Core domain |
| |
|
Zrušení rezervace položky |
Stock supporting domain |
| |
|
Zrušení rezervace položky |
Checkout Core domain |
| |
|
Synchronizace dostupnosti |
Catalog supporting domain |
| |
|
Zobrazení správné ceny a omezení |
Catalog supporting domain |
| |
|
Light validace košíku |
Basket Supporting domain |
| |
|
Validace checkoutu |
Checkout Core domain |
| |
|
Rezervace položky |
Stock supporting domain |
| |
|
Vytvoření objednávky |
Order core domain |
| |
|
Zrušení objednávky |
Stock supporting domain |
| |
|
Zrušení objednávky |
Payments supporting domain |
| |
|
Expedice objednávky |
Fulfillment supporting domain |
| |
|
Reklamace objednávky/kusu |
Claims supporting domain |
| |
|
Kampaň |
Provisioning core domain |
| |
|
Indexace položek |
Provisioning core domain |
| |
|
Přiřazení položky k objednávce |
Stock supporting domain |
| |
|
Výběr doručení |
Checkout Core domain |
| |
|
Claims supporting domain |
Synchronizace plateb |
| |
|
Accounting supporting domain |
Reklamace objednávky/kusu |
| |
|
Accounting supporting domain |
Synchronizace nákupní ceny per dovoz |
| |
|
Accounting supporting domain |
Synchronizace nákupní ceny |
| |
|
Fulfillment supporting domain |
Vytvoření svozu |
| |
|
Fulfillment supporting domain |
Reklamace objednávky/kusu |
| |
|
Synchronizace plateb |
Accounting supporting domain |
| |
|
Vytvoření účetního dokladu |
Accounting supporting domain |
| |
|
Personalizovaný vyhledávač |
Search core domain |
| |
|
Vytvoření svozu |
Stock supporting domain |
| |
|
Synchronizace nákupní ceny per dovoz |
Stock supporting domain |
| |
|
Product core domain |
Objednání produktu |
| |
|
Product core domain |
Synchronizace produktu |
| |
|
Procurement core domain |
Synchronizace dovozu |
| |
|
Procurement core domain |
Objednání produktu |
| |
|
Synchronizace produktu |
Regulatory supporting domain |
| |
|
Synchronizace produktu |
Catalog supporting domain |
| |
|
Synchronizace produktu |
Pricing core domain |
| |
|
Synchronizace produktu |
Stock supporting domain |
| |
|
Synchronizace nákupní ceny |
Pricing core domain |
| |
|
Synchronizace dovozu |
Stock supporting domain |